国有土地用途分类有哪些
根据我国的土地使用制度,国有土地使用权可以与土地所有权相分离,国有土地使用权可以依法进入市场出让转让。按用途划分,可以划分为国有农用地使用权、建设用地使用权,国有未利用地一般不确定使用权人。其中,依据《土地管理法》和《农村土地承包法》的相关规定,国有农用地可以依法承包给单位或者个人,从事种植业、林业、畜牧业、渔业生产。对于国有建设用地,国家可以将通过划拨、出让、租赁、作价出资或者入股等方式,依法确定给单位或个人使用。与此相对应,单位或个人取得的国有建设用地使用权,根据取得方式的不同,可分为国有划拨建设用地使用权、出让国有建设用地使用权、承租国有建设用地使用权和作价出资(入股)国有建设用地使用权。(1)国有土地使用权划拨与划拨土地使用权 国有土地使用权划拨,是指县级以上人民政府依法批准,在土地使用者缴纳补偿、安置等费用后将该幅土地交付其使用,或者将土地无偿交给使用者使用的行为。国有土地使用权划拨必须依法报经县级以上人民政府批准,并由市、县人民政府土地行政主管部门向用地单位或个人颁发《国有土地划拨决定书》和《建设用地批准书》。国家对于划拨用地范围有严格限制,《中华人民共和国土地管理法》第54条明确规定:“建设单位使用国有土地,应当以出让等有偿使用方式取得;但是,下列建设用地,经县级以上人民政府批准,可以以划拨方式取得:(一)国家机关用地和军事用地;(二)城市基础设施用地和公益事业用地;(三)国家重点扶持的能源、交通、水利等基础设施用地;(四)法律、行政法规规定的其他用地”。《中华人民共和国城市房地产管理法》第23条规定:“下列建设用地的土地使用权,确属必需的,可以由县级以上人民政府依法批准划拨:(一)国家机关用地和军事用地;(二)城市基础设施用地和公益事业用地;(三)国家重点扶持的能源、交通、水利等基础设施用地;(四)法律、行政法规规定的其他用地”。根据上述法律的规定,国土资源部颁布了《划拨用地目录》(国土资源部令第9号),对上述可以划拨的四类用地范围进行了具体细化,因此,只有符合《划拨用地目录》的建设用地,经县级以上人民政府依法批准,方可以划拨方式提供。 土地使用者通过行政划拨方式取得的土地使用权属于划拨土地使用权。除了经县级以上人民政府批准,土地使用者在缴纳补偿、安置等费用但未缴纳有偿使用费所取得的国有土地使用权属于划拨土地使用权外,其他因历史原因,单位和个人以各种方式依照法律和有关政策取得的国有土地使用权,但未向国家缴纳土地有偿使用费用的,也应视为划拨土地使用权。除法律、行政法规另有规定外,划拨土地使用权没有使用期限的限制。 划拨土地使用权人,必须严格按照《国有土地划拨决定书》和《建设用地批准书》中规定的划拨土地面积、土地用途、土地使用条件等内容来使用土地,不得擅自变更。确需改变土地建设用途的,应当经土地行政主管部门同意,报原批准用地的人民政府批准。未经批准,划拨土地使用权不得转让,空地未经批准不得出租、抵押。报经有批准权的人民政府批准后,其划拨土地使用权可以转让,但应由受让方办理土地使用权出让手续,并缴纳出让金;有批准权的人民政府根据国务院的规定,决定可以不办理土地使用权出让手续,转让方应按照国务院的规定将转让的房地产所获得的土地收益上缴国家或作其他处理。有批准权的人民政府决定不办理出让的情况主要有继续划拨、作价出资、入股等几种。对于房改房、经济适用住房上市转让,国家通过法规允许转让,因此转让时无需再分别办理审批手续,只要按规定缴纳土地出让金即可。划拨土地上的房屋可以出租,但需要将其中的土地收益上缴国家。房屋可连同占用范围内的划拨土地使用权一并抵押,但抵押权实现时,依法拍卖该房地产后,应当首先从拍卖所得的价款中缴纳相当于应缴纳的土地使用权出让金的价款后,抵押权人方可有限受偿。 需要说明的是,划拨土地使用权当然也属于土地使用权人的法定财产权益,与出让土地使用权相比,这是一种不完全权益,可依据划拨土地的平均取得和开发成本,评定划拨土地使用权价格,作为原土地使用者的权益,计入资产。土地使用者依法取得的划拨土地设定抵押权时,划拨土地使用权价格可作为使用者的权益,计入抵押标的;抵押权实现时,土地使用权可转为出让土地使用权,在扣缴土地使用权出让金后,抵押权人可优先受偿。划拨土地经批准可以转让,划拨土地使用权价格部分为转让方的合法收益,转让后的用途不符合法定划拨用地范围的,受让方应当申办有偿用地手续。划拨土地需要转为有偿使用土地的,应按出让土地使用权价格与划拨土地使用权价格差额部分核算出让金,并以此计算租金或增加国家资本金、国家股本金。(2)国有土地使用权出让和出让土地使用权国有土地使用权出让,是指国家将国有土地使用权在一定年限内出让给土地使用者,由土地使用者向国家支付土地使用权出让金的行为。 根据《土地管理法》、《城市房地产管理法》等法律、法规的有关规定,国有土地使用权出让,必须符合土地利用总体规划、城市规划和年度建设用地计划。土地使用权出让,必须由土地所在地的市、人民政府县有计划、有步骤地进行。市、县人民政府土地行政主管部门应当根据社会经济发展计划、产业政策、土地利用总体规划、土地利用年度计划、城市规划和土地市场状况,编制国有土地使用权出让计划,报经同级人民政府批准后,及时向社会公布,并具体组织实施。市、县人民政府土地行政主管部门应当按照出让计划,会同城市规划等部门共同拟订出让的每幅地块的用途、年限、规划条件和其他土地使用条件等方案,报经市、县人民政府批准后,由市、县人民政府土地行政主管部门具体组织实施。 根据《城镇国有土地使用权出让和转让暂行条例》的规定,土地使用权出让的最高年限按下列用途确定:居住用地70年;工业用地50年;教育、科技、文化、卫生、体育用地50年;商业、旅游、娱乐用地40年;综合或者其他用地50年。 国有土地使用权出让,可以采取招标、拍卖、挂牌或者双方协议的方式,商业、旅游、娱乐和商品住宅等经营性土地使用权出让必须采用招标拍卖挂牌方式。市、县人民政府土地行政主管部门通过拍卖、招标、挂牌或者协议方式确定土地使用者后,应当与土地使用者签订书面出让合同。出让结果应当向社会公开。 出让土地使用权是土地使用者通过出让方式取得的国有土地使用权。土地使用者应当依照其与市、县人民政府土地行政主管部门签订的《国有土地使用权出让合同》的约定,按时付清全部土地使用权出让金,并依法向县级以上人民政府土地行政主管部门申请土地使用权登记,领取《国有土地使用证》,依法取得出让国有土地使用权。 土地使用者应当按照出让合同约定的土地用途和条件开发、利用和经营土地,需要改变土地使用权出让合同约定的土地用途的,必须取得出让方和市、县人民政府城市规划行政主管部门的同意,签订土地使用权出让合同变更协议或者重新签订土地使用权出让合同,相应调整土地使用权出让金。国家对土地使用者依法取得的土地使用权,在出让合同约定的使用年限届满前不收回;在特殊情况下,根据社会公共利益的需要,可以依照法律程序提前收回,并根据土地使用者使用土地的实际年限和开发土地的实际情况给予相应的补偿。土地使用权出让合同约定的使用年限届满,土地使用者需要继续使用土地的,应当至迟于届满前一年申请续期,除根据社会公共利益需要收回该幅土地的,应当予以批准。经批准准予续期的,应当重新签订土地使用权出让合同,依照规定支付土地使用权出让金。土地使用权出让合同约定的使用年限届满,土地使用者未申请续期或者虽申请续期但依照前款规定未获批准的,土地使用权由国家无偿收回。 在土地出让年期内,土地使用者有权将其依法取得的出让土地使用权转让、出租、抵押,但首次转让应当符合下列条件:按照出让合同约定已经支付全部土地使用权出让金,并取得土地使用权证书;按照出让合同约定进行投资开发,属于房屋建设工程的,完成开发投资总额的25%以上,属于成片开发土地的,形成工业用地或者其他建设用地条件。转让土地使用权时房屋已经建成的,还应持有房屋所有权证书。出让土地使用权转让,应当签订书面转让合同,原土地使用权出让合同载明的权利、义务随之转移。转让后,其土地使用权的使用年限为原土地使用权出让合同约定的使用年限减去原土地使用者已经使用年限后的剩余年限。(3)国有土地租赁与承租土地使用权 国有土地租赁是指国家将国有土地出租给使用者使用,由使用者与县级以上人民政府土地行政主管部门签订一定年期的土地租赁合同,并支付租金的行为。国有土地租赁是国有土地有偿使用的一种形式,是出让方式的补充,不适用于经营性房地产用地。国有土地租赁,可以采用采取招标、拍卖、挂牌或者双方协议的方式,经营性土地使用权租赁,必须采取招标、拍卖、挂牌方式。采用双方协议方式出租国有土地的租金,不得低于出租底价和按国家规定的最低地价折算的最低租金标准,协议出租结果要报上级土地行政主管部门备案,并向社会公开披露,接受上级土地行政主管部门和社会监督。 国有土地租赁,应当由市、县人民政府土地行政主管部门与土地使用者签订租赁合同。租赁合同内容应当包括出租方、承租方、出租宗地的位置、范围、面积、用途、租赁期限、土地使用条件、土地租金标准、支付时间和支付方式、土地租金标准调整的时间和调整幅度、出租方和承租方的权利义务等。国有土地租赁可以根据具体情况实行短期租赁和长期租赁。对短期使用或用于修建临时建筑物的土地,应实行短期租赁,短期租赁年限一般不超过5年;对需要进行地上建筑物、构筑物建设后长期使用的土地,应实行长期租赁,具体租赁期限由租赁合同约定,但最长租赁期限不得超过法律规定的同类用途土地出让最高年期。 国有土地租赁的租金标准应与地价标准相均衡。承租人取得土地使用权时未支付其它土地费用的,租金标准应按全额地价折算;承租人取得土地使用权时支付了征地、拆迁等土地费用的,租金标准应按扣除有关费用后的地价余额即出让金额折算。具体宗地的租金标准,可根据土地市场状况评估后通过协议、招标、拍卖或挂牌方式确定,也可根据城市基准地价制订各区域分用途的基准地租标准。采用短期租赁的,一般按年度或季度支付租金;采用长期租赁的,应在国有土地租赁合同中明确约定土地租金支付时间、租金调整的时间间隔和调整方式。 土地使用者通过国有土地租赁方式取得的国有土地使用权为承租土地使用权。承租土地使用权人在按规定支付土地租金,依法领取国有土地使用证,并按约定完成开发建设后,经土地行政主管部门同意或根据租赁合同约定,可将承租土地使用权转租、转让或抵押。承租土地使用权转租、转让或抵押,必须依法登记。 承租土地使用权人将承租土地转租、分租给第三人的,承租土地使用权人与国家之间的租赁合同继续有效,承租土地使用权仍由原承租人持有,承租人与第三人建立了附加租赁关系,第三人取得土地的他项权利。承租土地使用权人转让土地租赁合同的,租赁合同约定的权利义务随之转给第三人,承租土地使用权由第三人取得,租赁合同经更名后继续有效。地上房屋等建筑物、构筑物依法抵押,承租土地使用权可随之抵押,但承租土地使用权只能按合同租金与市场租金的差值及租期估价,抵押权实现时土地租赁合同同时转让。在使用年期内,承租人有优先受让权,租赁土地在办理出让手续后,终止租赁关系。 国家对土地使用者依法取得的承租土地使用权,在租赁合同约定的使用年限届满前不收回;因社会公共利益的需要,依照法律程序提前收回的,应对承租人给予合理补偿。承租土地使用权期满,承租人可申请续期,除根据社会公共利益需要收回该幅土地的,应予批准。未申请续期或者申请续期但未获批准的,承租土地使用权由国家依法无偿收回,并可要求承租人拆除地上建筑物、构筑物,恢复土地原状。 承租人未按合同约定开发建设、未经土地行政主管部门同意转让、转租或不按合同约定按时交纳土地租金的,土地行政主管部门可以解除合同,依法收回承租土地使用权。 承租土地使用权是一种土地使用权,权利人有使用、收益和部分处置权,当然就应有相应的价格(尤其对于长约年租制而言),例如,出租人将租约未到期的承租土地使用权提前收回时,必须给予承租人补偿;承租土地使用权人将承租土地使用权转让(民间称顶让)时往往可取得一定的权利金等。判断承租土地使用权有价具体可从实际缴纳租金与市场租金的关系进行分析,对于国有土地租赁,如果承租土地使用权人实际支付的租金比市场租金低(绝大多数情况,尤其对于承租人取得土地使用权时支付了征地、拆迁等土地费用的情况),使用权人就会获取一定的租金净收益;即使当时实际支付租金与市场租金水平一致,由于租金要3-5年才调整一次,当市场租金上升而实际租金尚未调整或者租金的调整赶不上市场租金的上涨时,二者之间就会有差值;此外,承租土地使用权人还有一些其他的优先权,如在租约期间可以优先取得出让权,在租约到期时可以优先续约等,因此,承租土地使用权是有价的。承租土地使用权价格的评估和确定,一般可以采用市场比较法或收益还原法。此时的收益还原法,又称差额租金还原法,是将市场租金与实际支付租金之间的差额采用一定的还原利率还原求取相应的价格,即未来若干年租金差额的现值。(4)国有土地使用权作价出资(入股)与作价出资(入股)土地使用权 国家以土地使用权作价出资(入股)是指国家以一定年限的国有土地使用权作价,作为投资投入股份有限公司或者有限责任公司,相应的土地使用权转化为国家对企业出资的国家资本金或股本金。 国有土地使用权作价出资(入股),应当由市、县人民政府土地行政主管部门根据土地使用权价格和出让金标准,核算应折算的出资额或股本额,并向企业颁发《国有土地使用权作价出资(入股)决定书》,明确土地用途、使用年限、出资额或股本额和双方的权利、义务。鉴于作价出资(入股)后相应的土地使用权转化为价值形态的资本金或股本金,国家将以出资人或股东的身份参与企业经营,因此,对这种特殊的土地配置方式应当限定其适用范围:必须是具有国家授权投资机构资格的国有企业改制涉及其使用或其全资子公司使用的生产经营性国有划拨土地,方可采用此方式配置。根据政企分开的要求,土地使用权作价出资(入股)形成的国家股权,一般要按照国有资产投资主体由有批准权的人民政府土地行政管理部门委托有资格的国有股权持股单位统一持有。 作价出资(入股)土地使用权是土地使用者通过国家作价出资(入股)方式取得的国有土地使用权。作价出资(入股)土地使用权的权利性质与出让土地使用权权利性质一致,在使用年期内可依法转让、作价出资、出租、抵押等。

国家编制土地利用总体规划规定的土地用途有哪3大类?
农用地、建设用地、其他土地三大类土地规划用途分类及含义
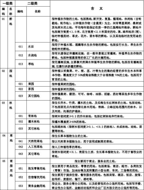
一级类 二级类 三级类 含义
编码名称编码名称编码名称
1农用地
指直接用于农业生产的土地,包括耕地、园地、林地、牧草地及其他农用地。
11 耕地
指种植农作物的土地,包括熟地、新开发复垦整理地、休闲地、轮歇地、草田轮作地;以种植农作物为主,间有零星果树、桑树或其他树木的土地;平均每年能保证收获一季的已垦滩地和海涂。耕地中还包括南方宽<1.0m,北方宽<2.0m的沟、渠、路和田埂。
111 水田指用于种植水稻、莲藕等水生农作物的耕地。包括实行水生、旱生农作物轮种的耕地。
112 水浇地 指有水源保证和灌溉设施,在一般年景能正常灌溉,种植旱生农作物的耕地。包括种植蔬菜等的非工厂化的大棚用地。
113 旱地指无灌溉设施,主要靠天然降水种植旱生农作物的耕地,包括没有灌溉设施,仅靠引洪淤灌的耕地。
12 园地指种植以采集果、叶、根茎等为主的集约经营的多年生木本和草本作物(含其苗圃),覆盖度大于50%或每亩有收益的株数达到合理株数70%的土地。
13 林地指生长乔木、竹类、灌木、沿海红树林的土地。不包括居民点内绿化用地,以及铁路、公路、河流、沟渠的护路、护岸林。
131 有林地 指树木郁闭度≥0.2的乔木林地,包括红树林地和竹林地。
132 灌木林 指灌木覆盖度≥40%的林地。
133 其他
林地包括疏林地、未成林地、迹地、苗圃等林地。
14 牧草地
指生长草本植物为主,用于畜牧业的土地。
141 天然草地
指以天然草本植物为主,未经改良,用于放牧或割草的草地,包括以牧为主的疏林、灌木草地。
142 改良草地
指采用灌溉、排水、施肥、松耙、补植等措施进行改良的草地。
143 人工
草地指人工种植牧草的草地,包括人工培植用于牧业的灌木地。
15 其他农用地
指上述耕地、园地、林地、牧草地以外的农用地。
151 设施农用地 指直接用于经营性养殖的畜禽舍、工厂化作物栽培或水产养殖的生产设施用地及其相应附属用地,农村宅基地以外的晾晒场等农业设施用地。
152 农村道路
指公路用地以外的南方宽度≥1.0米、北方宽度≥2.0米的村间、田间道路(含机耕道)。
153 坑塘水面
指人工开挖或天然形成的蓄水量<10万立方米的坑塘常水位岸线所围成的水面。
154 农田水利用地
指农民、农民集体或其他农业企业等自建或联建的农田排灌沟渠及其相应附属设施用地。
155 田坎主要指耕地中南方宽度≥1.0米、北方宽度≥2.0米的地坎。
2建设用地
指建造建筑物、构筑物的土地。包括居民点用地、独立工矿用地、特殊用地、风景旅游用地、交通用地、水利设施用地等。
21 城乡建设用地
指城镇、农村区域已建造建筑物、构筑物的土地。包括城市、建制镇、农村居民点、采矿用地等。
211 城市指城市居民点,以及与城市连片的和区政府、县级市政府所在地镇级辖区内的商服、住宅、工业、仓储、机关、学校等单位用地。
212 建制镇 指建制镇居民点,以及辖区内的商服、住宅、工业、仓储、机关、学校等单位用地。
213 农村居民点 指农村居民点,以及所属的商服、住宅、工矿、工业、仓储、学校等用地。
214 采矿
用地指独立于居民点之外的采矿、采石、采砂(沙)场,砖瓦窑等地面生产用地及尾矿堆放地(不含盐田)。
215 其他独立建设用地指采矿地以外,对气候、环境、建设有特殊要求及其他不宜在居民点内配置的各类建筑用地。
22 交通水利用地
指城乡建设用地范围之外的交通运输用地和水利设施用地。其中,交通运输用地是指用于运输通行的地面线路、场站等用地,包括公路、铁路、民用机场、港口、码头、管道运输及其附属设施用地;水利设施用地是指用于水库、水工建筑的土地。
221 铁路用地
指用于铁道线路、轻轨、场站的用地。包括设计内的路堤、路堑、道沟、桥梁、林木等用地。
222 公路用地
指用于国道、省道、县道和乡道的用地。包括设计内的路堤、路堑、道沟、桥梁、汽车停靠站、林木及直接为其服务的附属用地。
223 民用机场用地指用于民用机场的用地。
224 港口码头用地指用于人工修建的客运、货运、捕捞及工作船舶停靠的场所及其附属建筑物的用地,不包括常水位以下部分。
225 管道运输用地指用于运输煤炭、石油、天然气等管道及其相应附属设施的地上部分用地。
226 水库
水面指人工拦截汇集而成的总库容≥10万立方米的水库正常蓄水位岸线所围成的水面。
227 水工建筑用地指林、水除农田水利用地以外的人工修建的沟渠(包括渠槽、渠堤、护堤林)、闸、坝、堤路电站、扬水站等常水位岸线以上的水工建筑用地。
23 其他建设用地
指城乡建设用地范围之外的风景名胜设施用地、特殊用地、盐田。
231 风景名胜设施用地指城乡建设用地范围之外的风景名胜(包括名胜古迹、旅游景点、革命遗址等)景点及管理机构的建筑用地。
232 特殊
用地指城乡建设用地范围之外的、用于军事设施、涉外、宗教、监教、殡葬等的土地。
233 盐田指以经营盐田为目的,包括盐场及附属设施用地。
3其他土地
指农用地和建设用地以外的土地。
31 水域指陆地河流、湖泊、冰川及永久积雪等水域用地。不包括滞洪区和已垦滩涂中的耕地、园地、林地、居民点、道路等用地。
311 河流水面指天然形成或人工开挖河流常水位岸线之间的水面,不包括被堤坝拦截后形成的水库水面。
312 湖泊水面指天然形成的集水区常水位岸线所围成的水面。
313 滩涂指沿海大潮高潮位与低潮位之间的潮浸地带,河流、湖泊常水位至洪水位间的滩地;时令湖、河洪水位以下的滩地;水库、坑塘的正常蓄水位与最大洪水位间滩地;生长芦苇的土地。
32 自然保留地
指水域以外,规划期内不利用、保留原有性状的土地,包括冰川及永久积雪、沼泽地、荒草地、盐碱地、沙地、裸地、高原荒漠、苔原等。
分享或转载请并注明出处:https://news.teshi168.com/hot/599.html
本信息由特视加盟发布,不代表特视加盟立场和观点,如标记有误或侵犯礼仪请联系我们删除。
